Polygon активирует механизм сжигания части комиссий

Polygon активирует механизм сжигания части комиссий

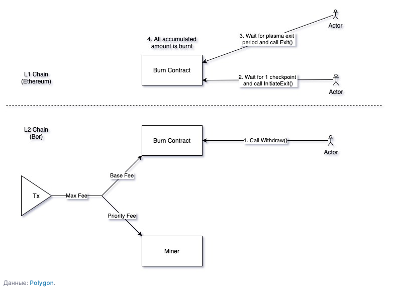
18 января Polygon включил механизм сжигания части транзакционных комиссий.


EIP-1559 улучшает «видимость комиссий» на Polygon и активирует сжигания токенов MATIC. И хотя это не позволит эффективно сократить транзакционные издержки, обновление позволяет отказаться от аукциона на газ - вводит базовую плату и опциональную плату за ускоренную обработку транзакции. Часть базовой платы будет сжигаться. 


Сам процесс двухэтапный, и сначала сжигает токены в сети Polygon, а затем в сети Ethereum.

Команда Polygon рассчитала, что после апдейта ежегодно будет сжигаться 0,27 процента от 10 миллиардов общего запаса MATIC. Команда отметила:

Дефляция в сети будет выгодна и валидаторам, и делегаторам, получающим вознаграждения в MATIC

Более того, ожидается, что EIP-1559 будет препятствовать транзакциям со спамом и снизит перегрузку сети.

Подписывайтесь на ForkNews в Telegram, чтобы оставаться в курсе новостей из мира криптовалют

Читайте также

31862021-06-25

Обновление Theta Network v3 будет запущено 30 июня

Команда Theta выложила код третьей версии майннета в открытый доступ на GitHub.

Blockchain
36092018-11-19

Оппозиционная партия Таиланда провела выборы на блокчейне

Демократическая партия Таиланда, основная оппозиционная партия страны, стала первой крупной политической партией в мире, которая провела первичные выборы на блокчейне. Используя систему электронного голосования, основанную на блокчейне Zcoin, партия с успехом провела свои выборы, в которых участвовало более 120 000 избирателей.

Blockchain

Последние статьи из раздела Blockchain

Свежее видео на канале

Выбор редакции

645662024-07-25

LendPal.io объявляет о начале бета-тестирования

LendPal.io с объявляет о начале бета-тестирования своей инновационной платформы для криптовалютного P2P-кредитования.

Новости, Стабильные коины, Трейдинг, Инвестиции, Это интересно
730072020-10-30

Топ 10 крипто кошельков в 2020 году

По мере роста популярности криптовалют растет и спрос на качественные и безопасные криптовалютные кошельки.

Кошельки
643532017-12-10

Bitcoin: пирамида или нет?

С января 2009 года, когда был сгенерирован первый генезиз-блок bitcoin-сети, прошло уже девять лет, но до сих пор всякого рода "эксперты" ломают копья в спорах: являются ли криптовалюты финансовой пирамидой или нет. Быстрый рост доходности bitcoin и прибыли тех, кто раньше стал участником этой системы, пугает схожестью с пирамидами 90-х.

Bitcoin
633922018-04-28

on-chain и off-chain управление: за и против

Чтобы понять важность управления блокчейном и дискуссии вокруг этого вопроса, сначала нужно определить что такое управление блокчейном, его роль и цели. Управление блокчейном в сфере криптовалют состоит из двух пунктов: правил протокола (кода) и экономических стимулов, на которых основана сеть.

Blockchain
493422021-05-08

Какие альткоины принесут своим держателям доход в 2021 году?

Мы решили помочь тем, кто хочет заработать на криптовалютах, но не располагает большими средствами, чтобы покупать монеты из первой пятерки рейтинга.

Альткоины
459272018-05-12

Эволюция человека и денег

Развитие биткойна и блокчейна началось приблизительно 70000 лет назад, когда хомо сапиенс превзошли свои биологические лимиты как вид. Это история, которая уходит глубоко корнями в эволюцию человечества.

Это интересно